充电宝新规来了!8月15日实施,增加生产企业等级认证
8月1日,国家认证认可监督管理委员会(以下简称“国家认监委”)发布《强制性产品认证实施规则移动电源、锂离子电池和电池组(试行)》(CNCA-C09-02:2025),该认证规则将于8月15日起正式实施。
根据新规要求,自8月15日起,相关指定认证机构应当依据新版规则和强制性产品认证通用实施规则要求,制定对应的认证实施细则,并向国家认监委备案后,方可按照新版规则实施认证并颁发认证证书。
政策原文
国家认监委关于发布《强制性产品认证实施规则移动电源、锂离子电池和电池组(试行)》的公告
为强化移动电源、锂离子电池和电池组强制性产品认证管理,国家认监委制定了《强制性产品认证实施规则 移动电源、锂离子电池和电池组(试行)》(CNCA-C09-02:2025)(以下称新版规则)。现将有关要求公告如下:
一、新版规则自2025年8月15日起实施。《强制性产品认证实施规则 电子产品及安全附件》(CNCA-C09-01:2023)不再适用移动电源、锂离子电池和电池组。
二、相关指定认证机构应当依据新版规则和强制性产品认证通用实施规则要求,制定对应的认证实施细则,向国家认监委备案后方可按照新版规则实施认证并颁发认证证书。
三、此前已经颁发的有效强制性产品认证证书可继续使用,认证证书转换工作采取到期换证、产品变更、标准换版等自然过渡的方式完成。
附件:CNCA-C09-02:2025 强制性产品认证实施规则 移动电源、锂离子电池和电池组(试行)
国家认监委
2025年7月28日
长按识别二维码下载附件
新规变化
一、完善认证模式新版规则明确将移动电源、锂离子电池和电池组纳入独立认证单元,并形成“型式试验+初始工厂检查+获证后监督”的完整认证模式。
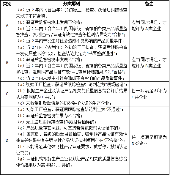
二、生产企业分级认证首次引入生产企业等级认证,根据工厂检查、质量抽检、信用记录等信息,将企业分为A、B、C、D四级。
其中,B类企业每年至少1次不预先通知的飞行检查,C、D类企业所有监督检查均采用突击方式。
此次强制要求使用符合GB 31241标准的电芯,新增挤压、热滥用等极端场景试验。
新版规则要求,认证标志需永久固定在产品本体显著位置,禁止使用易脱落贴纸,同时需标注唯一认证编号。
*此前已经颁发的有效强制性产品认证证书可继续使用,认证证书转换工作采取到期换证、产品变更、标准换版等自然过渡的方式完成。
此次新规的正式实施,标志着我国移动电源行业进入强监管时代。未来或将促使企业优化电芯质量与电池管理系统,通过规范认证体系和认证模式,提高认证门槛,进一步筑牢移动电源“安全底线”。
相关文章
- 锂源科技四川园区第二期项目开工仪式隆重举行
- 2021年12月动力电池产量共计31.6GWh,全年累计219.7GWh
- “中国锂电第一城”不是宁德,也不是新余,而是它!
- 磷酸铁锂电池项目不再要求180Wh/kg!锂离子电池行业规范条件(2021年本)发布
- 总投资70亿元 欣旺达、川恒股份与贵州省瓮安县人民政府签署战略合作协议
- 北交所开市:900亿 市值一哥“贝特瑞”
- 10个方面31项具体举措!《为“专精特新”中小企业办实事清单》正式印发
- 吉阳智能“电池制造工艺与装备院士工作站”正式挂牌
- 吉阳智能承办"数字化车间集成国家标准启动会"成功召开
- 工信部:引导锂离子电池企业减少单纯扩大产能的制造项目,锂离子电池行业规范条件(2021 年本)开始征求意见!

