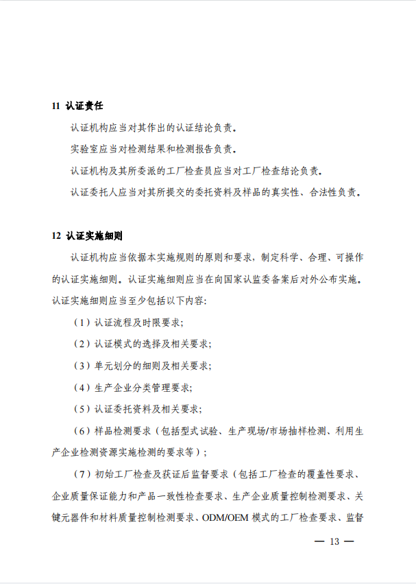
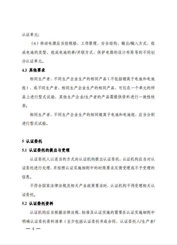
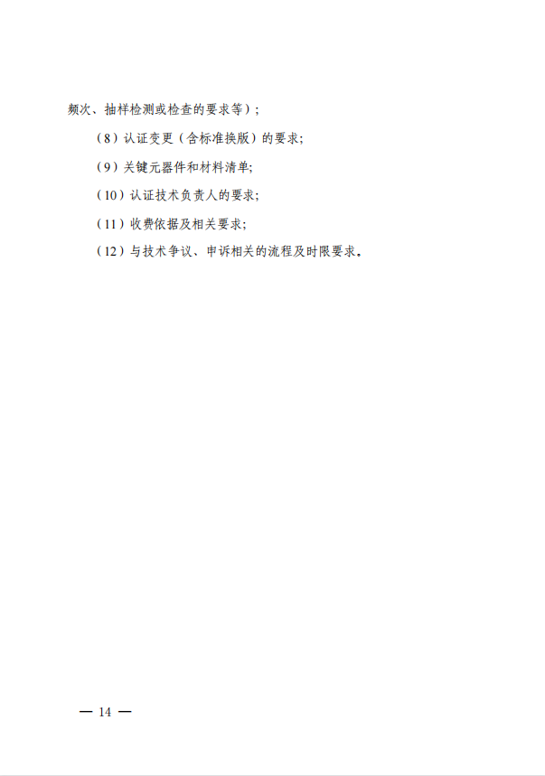
最新!电子产品及安全附件强制性产品认证实施规则
佚名2023-07-03
近日,国家认证认可监督管理委员会发布公告,公布了《强制性产品认证实施规则电子产品及安全附件》(CNCA-C09-01:2023),新版规则自2023年8月1日起...
近日,国家认证认可监督管理委员会发布公告,公布了《强制性产品认证实施规则 电子产品及安全附件》(CNCA-C09-01:2023),新版规则自2023年8月1日起实施。详情如下:
国家认监委关于发布电子产品及安全附件
强制性产品认证实施规则的公告
相关文章
- 锂源科技四川园区第二期项目开工仪式隆重举行
- 2021年12月动力电池产量共计31.6GWh,全年累计219.7GWh
- “中国锂电第一城”不是宁德,也不是新余,而是它!
- 磷酸铁锂电池项目不再要求180Wh/kg!锂离子电池行业规范条件(2021年本)发布
- 总投资70亿元 欣旺达、川恒股份与贵州省瓮安县人民政府签署战略合作协议
- 北交所开市:900亿 市值一哥“贝特瑞”
- 10个方面31项具体举措!《为“专精特新”中小企业办实事清单》正式印发
- 吉阳智能“电池制造工艺与装备院士工作站”正式挂牌
- 吉阳智能承办"数字化车间集成国家标准启动会"成功召开
- 工信部:引导锂离子电池企业减少单纯扩大产能的制造项目,锂离子电池行业规范条件(2021 年本)开始征求意见!

